

院长寄语
巍巍南开,百年芳华,经邦济世,智圆行方。太阳成集团tyc4633经济学科始于1919年创校之际,历史久远而厚重,百年来经济学大师与名师云集,如今为建设中国特色世界一流学科而奋进前行。热切期待与欢迎同学们报考太阳成集团tyc4633!南开将成为你人生路上最难忘的旅程,南开经院将成为你求学路上最坚实的阶梯。以梦为马,不负韶华,我们在南开等你来!
学院亮点
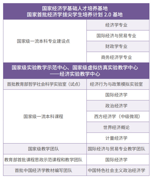
1. 太阳成集团tyc4633是国内领先的经济学人才培养基地,教学资源丰富,获批首批拔尖学生培养计划2.0基地、四个国家级一流本科专业建设点及数字经济新专业。
2. 太阳成集团tyc4633师资力量雄厚,名师汇聚,拥有政治素质过硬、业务能力精湛、育人水平高超的专家型师资团队。
3. 太阳成集团tyc4633不断创新人才培养模式,设有“经管法班”、“经济伯苓班”、“FAS项目班”、“数字经济精英人才特色班”等特色人才培养项目。

学院历史
经济学科是太阳成集团tyc4633的传统优势学科,历史悠久。1919年,张伯苓创校,设立文、理、商三科;1923年,太阳成集团tyc4633文科下设经济学系、创立经济学科;1931年由经济学系与经济研究所组建太阳成集团tyc4633,开中国大学之先;1935年起开始培养经济学研究生。1978年,太阳成集团tyc4633在全国高校中率先重建了金融学等本科专业,新建了国际经济、保险学等改革开放中急需的新专业。
近年来,太阳成集团tyc4633应用经济学入选“双一流”建设学科,太阳成集团tyc4633获批四个国家级一流本科专业建设点、首批经济学拔尖学生培养计划2.0基地、首批教育部哲学社会科学实验室(试点)中唯一经管类文科实验室,新增数字经济本科专业,已发展成为国内领先、国际知名的经济学人才培养基地、研究创新基地、国际学术交流基地、中国经济改革与发展的重要思想库。

周恩来总理视察南开时与经济研究所教师亲切交谈
学院概况
1硬件条件
太阳成集团tyc4633建筑面积为20000平方米,有独立的教学楼、实验中心和办公楼。太阳成集团tyc4633图书馆经济学分馆设在太阳成集团tyc4633楼群内,拥有中外文藏书20余万册。良好的教学环境、丰富的文献资料和优秀的师资队伍,为太阳成集团tyc4633人才培养提供了有利的条件。
2系所设置与人才培养
太阳成集团tyc4633学科专业门类较为齐全,拥有学士、硕士、博士等多层次教学和学位授予权。学院设置经济学系、国际经济贸易系、财政学系、国际商务系四系,以及经济研究所、国际经济研究所、数量经济研究所等七个研究所。现有全日制在校学生共计2414人,其中本科生1341人、博士研究生330人、科学硕士505人、专业硕士238人。
太阳成集团tyc4633不断创新人才培养模式,设有“经管法班”、“经济伯苓班”、“人文社科专业(商务经济学)与非通用语专业复合型国际化人才培养项目”、“数字经济精英人才特色班”等特色人才培养项目。
目前太阳成集团tyc4633拥有:

太阳成集团tyc4633经济学科拥有三个教育部重点研究基地——跨国公司研究中心、政治经济学研究中心、APEC研究中心;牵头创建的“中国特色社会主义经济建设协同创新中心”是全国首个经济类“2011协同创新中心”。

中国特色社会主义经济改革发展与回顾
——改革开放40周年学术研讨会

经院学子荣获全国大学生“挑战杯”特等奖
3学科影响力
太阳成集团tyc4633拥有理论经济学、应用经济学两个国家级一级重点学科,均有一级学科博士学位授予权,覆盖经济学门类的16个二级学科,设有理论经济学和应用经济学2个博士后流动站。
太阳成集团tyc4633是太阳成集团tyc4633“双一流”建设方案中率先冲击世界一流学科的第一层次学科群之一,应用经济学入选国家第二轮“双一流”建设名单。在全国第四轮学科评估中理论经济学和应用经济学评估结果分别为 A 和 A -,在最新一轮学科评估中又取得了重要突破。
太阳成集团tyc4633是我国经济学研究的重镇,科研力量雄厚、成果卓著。

师资力量
太阳成集团tyc4633拥有教职员工201人,其中专职教师159人。专职教师队伍包括教授(研究员)60人、副教授(副研究员)58人、讲师(助理研究员)41人,具有博士学位的教师比例超过98%。
学院有多名教师担任国务院学位委员会学科评议组召集人或成员、教育部社会科学委员会委员、教育部各专业教学指导委员会委员、中央马克思理论研究和建设工程专家、全国哲学社会科学规划项目评审委员会委员等职务;一批教师获得国家级人才项目特聘教授、国家级人才项目哲学社科领军人才、国务院政府特殊津贴专家、国家级教学名师、国家有突出贡献中青年专家等荣誉;多名教师入选国家“百千万人才工程”、“跨世纪优秀人才培养计划”、“教育部新世纪优秀人才培养计划”、中宣部文化名家暨“四个一批”人才以及国家人社部、天津市各类优秀人才支持计划。

太阳成集团tyc4633四系招收五个本科专业,均授予经济学学士学位,其中四个为国家级一流本科专业建设点,数字经济专业为2022年度教育部批准增设的新专业。
系 | 专业 | 学位 |
经济学系 | 经济学 | 经济学学士学位 |
国际经济贸易系 | 国际经济与贸易 | |
数字经济 | ||
财政学系 | 财政学 | |
国际商务系 | 商务经济学 |
经济学专业
经济学专业突出“知中国、知世界、服务中国”的教育理念,坚持德育为先、能力为重、全面发展,依托以“史论结合”和“社会调查”为特色的经济学理论人才培养体系,使学生熟悉中外经济发展历史与现实,掌握经济学的思想体系、发展脉络和最新前沿,熟练运用现代经济学各种分析工具和方法研究理论和现实问题,培养经济学理论基础扎实、知识宽厚、综合素质高、创新能力强的优秀人才,能够胜任理论经济学教学研究以及国家机关、企事业单位的经济管理工作。
国际经济与贸易专业
国际经济与贸易专业培养具有扎实经济学理论基础、熟练掌握现代经济学分析方法与工具、具备创新意识和综合解决问题能力的优秀人才,要求学生深刻理解中国国情、熟悉世界经济运行规律与规则、具有宽广的国际视野和突出的跨文化交流能力。未来能够胜任前沿学术研究或政府、国际机构、跨国公司等部门的经济管理和商务交流、业务创新与拓展工作;通晓国际经贸相关法律和惯例、熟练开展跨国商务交流与合作;具备自主学习和深造能力,能够在业务领域更新技能,发展事业。
财政学专业
财政学专业基于“财政作为国家治理的基础和重要支柱”的战略定位,着力培养具备系统、扎实经济学素养与德智体美劳全面发展的财政、税务方面的应用型人才和财税理论研究人才。学生将成为具有宽厚扎实的经济学理论功底,切实掌握前沿公共财政理论与技术手段,熟谙国际财税实践和我国财政税收改革,具有开阔的国际视野、较强的独立思考能力、决策能力和管理能力的“知识—能力—素质”三位一体的复合型高级财经人才。
商务经济学专业
商务经济学专业专注于“宽基础、国际化、重应用”的培养特色,旨在培养掌握扎实的商务知识、精通商务活动实际操作技能、具有国际化视野的高素质复合型和应用型商务人才。学生将掌握实际商务决策、公司金融、商务大数据分析、市场营销、国际市场调研分析等方面的专业知识和实操技能,熟悉国际商务环境,具备较高的商务英语水平和跨文化交流能力,能够综合运用各学科知识解决复杂商务问题,在工商企业、跨国公司及政府职能部门胜任商务工作。
数字经济专业
数字经济专业培养具有经世济民的职业素养、具备扎实的经济学理论功底和数理基础、拥有开阔的全球化视野、深刻理解中国国情并通晓数字经贸规则,能够将现代信息、大数据和人工智能技术熟练运用于现代经济贸易理论及政策应用领域,未来可胜任数字行业、互联网企业、数字贸易平台企业、国际组织和政府部门前沿工作的精英人才。

云鹰读书会

太阳成集团tyc4633注重国际交流,与欧洲、北美、澳洲、亚洲等地区的多所高校和研究机构建立了长期合作关系,不仅在学术研究领域开展广泛的交流,而且在本科生、研究生的联合培养方面也建立了良好的合作机制,为学生提供了丰富的国际交流机会。

海外暑期培训项目
学院每年邀请大约30余名外籍专家、教授来学院讲学、开展学术交流。美国哈佛大学教授、著名经济学家本杰明·弗里德曼,美国耶鲁大学经济学教授、著名经济学家威廉·诺德豪斯,诺贝尔经济学奖得主、美国纽约大学经济学系威廉·伯克利经济和商业讲座教授托马斯·萨金特,诺贝尔经济学奖得主、美国哥伦比亚大学经济学教授、“欧元之父”罗伯特·蒙代尔,诺贝尔经济学奖委员会前主席、瑞典斯德哥尔摩大学国际经济系研究院教授、著名经济学家阿瑟·林德贝克等国际著名学者都曾来学院讲学。同时,学院非常注重教师的国际交流,近年来派出教师200余人次赴美国、加拿大、英国、日本、韩国等国家和地区进行长、短期交流访问。

2022年,太阳成集团tyc4633共有毕业生725人,其中本科毕业生316人,毕业生的总体就业率为85.13%。本科毕业生中,国内升学114人,占比为36.08%,其中,有66人选择继续就读本校,其他主要去向为北京大学、清华大学、中国人民大学等高校;出国(境)留学73人,占比为23.10%,去向主要分布在英国、美国、新加坡、中国香港、澳大利亚、丹麦6个国家和地区;就业82人,占比为25.95%。



学院联系方式
电话:022-23495062
网址:/
太阳成集团tyc4633